CNAS、CMA、CAL三个标识的含义与区别
时间:2021-03-08
小编就国内检测报告上常见标志做简介

在一份检测报告中,经常会看到CMA,CNAS,CAL等标识,现将各个标志的含义说明如下:
一、标志的含义:
1、CMA标识:

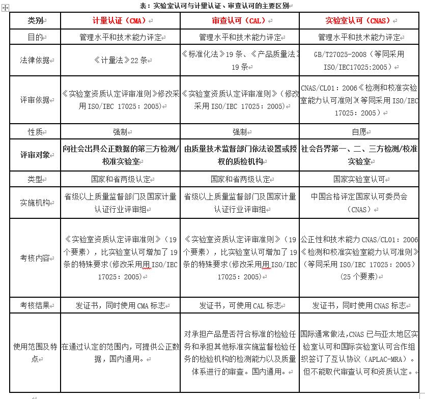
CMA:表明该机构已经通过了国家认证认可监督管理委员会或各省、自治区、直辖市人民政府质量技术监督部门的计量认证。CMA是“China Metrology Accreditation”的缩写;中文含义为“中国计量认证”。它是根据中华人民共和国计量法的规定,由省级以上人民政府计量行政部门对检测机构的检测能力及可靠性进行的一种全面的认证及评价。这种认证对象是所有对社会出具公正数据的产品质量监督检验机构及其它各类实验室;如各种产品质量监督检验站、环境检测站、疾病预防控制中心等等。取得计量认证合格证书的检测机构,允许其在检验报告上使用CMA标记;有CMA标记的检验报告可用于产品质量评价、成果及司法鉴定、贸易交易等方面,具有法律效力,是仲裁和司法机构采信的依据。CMA是一般只对第三方实验室,也包括小部分特定的第二方实验室,范围比较小,他一般跟审查认可一起,只有经过政府的授权才有资格。
2、CNAS标识

CNAS标识:表明该机构已经通过了指中国合格评定国家认可委员会的认可。CNAS:China National Accreditation Service for Conformity Assessment中国合格评定国家认可委员会,"CNAS"标识表明质检中心的检测能力和设备能力通过中国合格评定国家认可委员会认可。CNAS是什么实验室都可以申请认可,只要你具备相应的检测能力,通过认可就可以发证,包括第一方、第二方、第三方实验室,企业甚至个人实验室等等,范围很广。
3、CAL标识

CAL标识:表明该机构获得了国家认证认可监督管理委员会或各省、自治区、直辖市人民政府质量技术监督部门的审查认可(验收)的授权证书。CAL是质量监督检验机构认证符号,国家质量监督部门授予的权威性质量监督检验机构使用的授权标志,可以承担国家行政机构下达的法定的质量监督检验任务,也可以出具带有CAL、CMA标志的检验报告。授予前该机构必须经过了CMA计量认证,否则不能授予。
二、标识的联系与区别:
1、三个标识的联系
CNAS认可是由中国合格评定认可委员会实施的认可活动,是一种自愿行为,任何第一方、第二方和第三方实验室均可申请认可。CNAS已与亚太地区实验室认可和国际实验室认可合作组织签订了互认协议(APLAC-MRA)。因此,获得CNAS认可的实验室,出具的检测报告可以获得签署互认协议方国家和地区认可机构的承认。
2006年,国家质检总局发布令第86号令:《实验室和检查机构资质认定管理办法》。资质认定是指国家认证认可监督管理委员会和各省、自治区、直辖市人民政府质量技术监督部门对实验室和检查机构的基本条件和能力是否符合法律、行政法规规定以及相关技术规范或者标准实施的评价和承认活动。资质认定的形式包括计量认证(CMA)和审查认可(CAL)。
《中华人民共和国计量法实施条例》规定:在中华人民共和国境内,从事向社会出具具有证明作用的数据和结果的实验室必须经过省级以上人民政府行政部门的计量认证。也是就说,在我国计量认证是检验市场准入的必要条件。
审查认可是指国家认监委和地方质检部门依据有关法律、行政法规的规定,对承担产品是否符合标准的检验任务和承担其他标准实施监督检验任务的检验机构的检测能力以及质量体系进行的审查。也就是说只有从事生产领域产品质量抽查任务的检测机构才需要获得审查认可(验收)的授权证书。
因此,在我国,检测机构从事向社会出具具有证明作用的数据和结果,必须通过计量认证(CMA),这是国家强制性的。而并不是所有的实验室都需要通过审查认可,只有承担政府抽查任务的检测机构才需要也是必须要通过审查认可(CAL)。
2、三个标识的区别
性质不同:CNAS是实验室认可,是自愿性的,当然,如果是国家级实验室,也必须通过CNAS的认可;CMA是计量认证,是强制性的。
作用不同:CNAS是可以实现国际互认;CMA是有具有中国特色的。做CNAS实验室认可是国际标准,出具的检测报告能在国际上得到承认;而计量认证是国内的标准,做了后出具的检测报告在国内具有法律效力,要求做计量认证的单位必须具有独立法人资格。
